近期通过拆包工具浏览了只狼的狮子猿的一阶段动画,这里进行一个记录和总结,用于后续设计参考。
本文会将全部动画资产按照功能分类一一进行内容叙述、感受分析,力求读完本文对动作游戏怪物动作设计有一个全面且成体系的认识,日后能设计出只狼级别、甚至超越只狼级别的Boss。
拆包看狮子猿动作设计
1.分布总览
故事的起因是想参考狮子猿的动作,但是发现竟然没有办法从录像中精准地提炼出待机动作,一些标志性的技能和部分位移动作是可以看出来的,但是始终还是觉得差了很多、不成体系,逼不得已,直接拆包用工具看看这只怪所有的动作资产。
对只狼的拆包和分析分析过程可以参考下图,感兴趣的同学可以查看只狼解包介绍。

考虑到逆向工程总是有损的,以及作者精力有限,部分猜想内容没有进行严格验证,本文还是希望将重点放在对动画的分析给设计带来的启发上。
本文也没有结合只狼AI的反编译进行更进一步的分析说明,拆包后的AI配置可以反编译得到LUA的描述,配合动作在一起看,应该也能看出很多东西,不过狮子猿不是人形敌人,可能没有打断拼刀的逻辑,总之,本文还是聚焦在攻击动作的设计上。
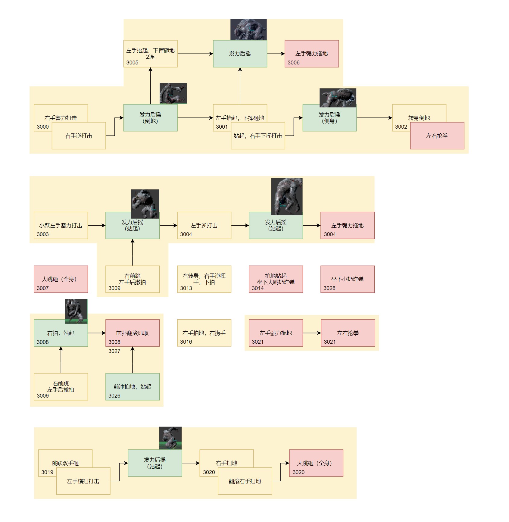
在对内容初步地分析综合后,得到了下面这个供参考的状态机,从状态机上我们也可以得到一些初步的结论

1.1.动作资产多到奢侈
狮子猿一阶段TTK大概3-4分钟,总动作资产要超过80个。如果只考虑攻击动作的话,大概210秒/30种招式=7秒一个新招式。(奢侈!X1)
作为数据对比的话(以下数据可能有较大错误,不对正确性负责),怪猎MHRSB的爵银龙对于普通玩家大约TTK是12分钟,参考爵银龙的常见招式派生解析,爵银龙有4个状态每个状态大概7种攻击,每个状态3分半的话,可能是30秒一个新招式。
就招式招式复读的情况来说,两者都会出现。怪猎本身TTK就长,连状态本身都能复读。毕竟两者本身动作玩法不同。
下一节就会告诉你,对于狮子猿(和爵银龙),甚至不能仅仅考虑攻击招式。
1.2.“占比过半”的演出动作
图上使用不同颜色代表不同性质的动作:
- 绿色表示非攻击动作的基础动作——这里管叫做“演出”动作,
- 黄色和红色表示攻击动作
- 其中黄色代表“花样动作”——不太容易记住的“花里胡哨”的攻击动作,
- 而红色则代表能给人留下深刻印象的“标志性”动作,
- 图上不包含一些周边动作——后文甚至也有一小节单独讲这部分。
从颜色的分布上,我们可以初步看出各中动作之间的比例:
其中非攻击性动作的演出动作竟然占比来到了40%,考虑到攻击动作中势必也会有个性体现的演出,四舍五入玩家的感受中已经过半了!非常夸张!(奢侈!X2)
当然,玩家的感受,是动作受到AI控制后播放、玩家与之交互的结果,和直接的动作比例是有差别的。也是为了突出存在感的高低,我们将攻击动作划分为:容易记住的标志动作、不容易记住的花样动作来展开叙述。
1.3.“深度深、派生广”的招式
图上连线代表着动画的Pose衔接,为了方便查看,这里给三大出招派生路线添加了背景色,这些招式派生十分复杂,可以轻松形成连续5次攻击动作的连招,怪不得打狮子猿时,能感受到“连绵不绝的攻击”带来的强烈压迫感。
更为可怕的是,动画中有意通过关键Pose来做衔接,可以回复idle,也可以衔接下一个攻击,派生可能性非常多。

2.“演出”动作
本节我们来讨论非攻击动作的基础动作,虽然叫演出动作,却不是指登场演出,死亡演出之类的演出动作,这个命名方式希望关注这些动作:虽然作为基础动作,却含有大量个性演出的信息。
2.1.5个“待机”

本文的初衷就是能力有限,找不到狮子猿的待机Pose,拆包的动画第一个看到就是待机,一个猿类的待机,身体与地面平行,很标准的idle,也很适合用做各种攻击的起手
看到以后感觉没啥,就这?虽然很合理但是为战斗中看不出来呢?
看到第二个动画就理解了一丝丝:第二个动画是一个从idle回到idle的演出动作,动作内容是轻微拍下地。截止到看完全部的动画,类似功能的演出待机共有4个。它们可能会被用在各种动作的衔接中来增强个性表现,比如先拍下地再释放某种攻击动作,又或者大吼一下再放个狠招。(得益于这是一个霸体Boss,用演出动作来衔接,玩家也无法打断,对连段并不造成影响。)
也就是说,狮子猿很少停在最朴素的这个idle,有调节攻击频率的空白期的需要,就用演出动作或者个性化位移。(奢侈!X3)
类似增强个性表现的目的,格斗游戏也有一种做法:让角色有多个idle,比如没拔武器、拔出武器,没开特殊状态、开了特殊状态。
……但是也一般不会离谱到根本看不出停在idle
2.2.走、跑、跳、转向
本以为idle能藏,基础的走跑跳,总能看得明白吧?看完以后发现还是天真了,走跑跳都玩出花。基础版本的动画像基础待机一样,存在感被压到了最低,几乎只会播放一次,不会持续停留,淹没在了诸多演出性质更强的移动动作中。

- 转向动作:只狼标准的是【转90度、转180度两种】X【左右转两种】共计四个动画
既然选择了给转向动画,也就意味着怪物其实没有一直朝向玩家,一定程度上避免了转向滑步问题,对于玩家躲避招式也更加公平(虽然攻击动作中该自动转向跟踪玩家,该跟还是会跟)
- 4方向走:前、左、右三个动画
这应该是和基础待机一样最朴素的基础动作。
没有后方向可能只是狮子猿用不上,看ID占位其实是留了一个空位的。
- 4方向跳跃:基础的跳跃,与个性化后跳
跳跃的基本上是前后对称、左右对称。动作也比较基础和常规。
值得一提的是向后跳跃,有一个非常有个性的旋转后跳。
在攻击动作里面,也有一个带攻击框体的拍地四方向跳,也让跳跃很难重复播放。
- 跑:2个前跑与1个后跑
普通的跳跃前跑,基础且常规。
演出性质的有:一个侧看以后前冲,还有一个转身以后向后跑
3.花样动作
攻击行为的中流砥柱,普普通通填充了玩家的面对的大部分攻击题目,潜移默化地影响着玩家的战斗感受,花样动作的数量和质量决定了一个Boss是否“踏实”,是否具有足够的深度——让玩家越重玩越能发现新东西。
这里记录一些看到动画表现以后有启发的部分。
3.1.帧数分布:Pose的停顿
早期设计动作,大家一般会分为【前摇,攻击,后摇】3部分来描述动作的三个阶段。格斗游戏的帧数表中会管这三个阶段:发生Startup 持续Active 恢复Recovery,樱井政博的“攻击动作分解”中对其也有介绍。

狮子猿的攻击动画当然也满足这个规律,但是看动作比较多以后,发现它在关键帧停顿这件事上做得更为刻意和夸张,停顿时长普遍有0.16秒到0.33秒(5-10帧,30帧/秒),这么理解下来,3个阶段被扩充到了5个:【起手,攻击前Pose,攻击,后摇Pose,后摇】。
甚至在“相同性质”的攻击上,会给出不同的攻击前Pose和后摇Pose(比如四方向拍地攻击的拍地前预备Pose和后摇Pose),以此来进一步丰富玩家体验。(奢侈!X4)
3.2.用作衔接:后摇Pose
上文有提到过用关键的Pose来衔接攻击,具体的做法就是利用后摇Pose。
即:可以衔接回复idle,也可以衔接一轮新的攻击。

3.3.优秀设计:带位移的攻击
看了很多动作以后,很容易对攻击产生脱敏,比如狮子猿不就是拿手拍啊砸啊这种攻击形式。
结合动画给出一些常见的让动作变得更好的思考方向:
- 让Pose和打击方式更加富有个性
- 组合的攻击:比如正向打,再逆向回打
- 给攻击添加位移:比如突进、后撤,体侧攻击等

4.特色动作
本节我们讨论那些玩家很容易就能记下来的动作,一般来说这些动作突出且重要,在战斗中能轻易地被玩家记住,成为长久保留的记忆点和回忆起想起的第一印象。
4.1.主打一个过目难忘
为什么会被记住呢?
- 要不就是动作本身动作奇特,过目难忘,比如扔屎,不愧是宫崎英高,总喜欢这些有的没的。
- 不然就是性能夸张,较难处理,比如“各种危”,中一次以后损血巨多,还可能直接被带走。

4.2.如何控制结合比例
一般挑战越大,收益越大。学会解法,能稳定处理这些挑战以后,这些“题目”基本就是稳定“白给期”。
对萌新玩家:挑战给得多了会太难,劝退、少了会简单;对于熟练玩家:多了白给了太多、少了威胁又不够,该怎么控制呢?
我们回到一开始的状态机,你会发现这些招式大多单独存在,或者处于一套连招的最末尾。

仔细想想也合理,以一个强力招式让连续攻击的回合迎来高潮和结束,化解了,那给玩家应得的收益,再喘口气,迎接新一回合;没接下来?那前期逐步把玩家逼入的劣势,这里一口气兑现给个大惩罚。
5.周边动作
战斗部分前面就结束了,本节我们讨论一些花里胡哨的周边资产,虽然是周边资产,但是起的作用,可不一定比战斗资产小。
5.1.僵直与僵直派生
这里的僵(硬)直指怪物的非自由态(不能自由行动的状态)。
越来越理解到:(BOSS和玩家的)僵直动作的丰富度一定程度上决定了玩法的丰富度。
对于格斗游戏,互相在攻击范围内,对拼的话,比得就是谁出手快,谁有优势帧;而对于PVE为主的ACT游戏,在保留有高时间精度的玩法后(广泛的例子:使用闪避无敌帧躲避攻击、目押、只狼的“打铁”等),也引入了一些相对“宽泛”的输出窗口期给玩家安心的“打桩输出”。这种“窗口期”除了以怪物各种招式的前摇、后摇的形式存在外,就是可以被玩家主动控制的僵直了。
举个例子可能会更好理解:

拆包动画里面有两个挣扎的动作,应该是对应鞭炮和燃烧的两种硬直动画,比较有意思的是,有一个硬直动画还会衔接一个拍地攻击,仿佛已经看到:本来趁机输出狮子猿,然后因为没有及时开溜被打:“让你小子贪刀,拍你!”。
著名PVE打怪游戏《怪物猎人》里的怪物,除死亡外仍有多达10种硬直,感兴趣的可以学习:怪物猎人 怪物硬直/发怒机制与硬直优先级
5.2.登场与处决
登场的动作本身不重要,重要的是通过登场的动作叙述出登场前的状态,这是一个叙事概念,这里不展开讨论了。
至于退场的处决动作,只狼里面每个BOSS最后都有一套漂亮的动作,给一场大战画上句号,堪称艺术。
比较有意思的是进处决之前的细节,这里的动画也是三段式,idle切等待处决,等待处决循环,未处决则还能恢复。(是不是想起了好奇不按处决,惨遭翻车的惨剧。)
5.3.通用动作
有一个经典三段式的下落动作,暂时没明白是干嘛的。想了想是不是双猿的时候有一只是空中跳下来的,不确定。
6.总结
有钱做这么多资产真好(不是)。
咳咳,正经来说,我认为一开始没有敷衍的随便记录几个特色动作,而是选择拆包认真分析了全部的资产,还是一件非常有意义的事情:
- 一开始找不到idle和基础动作,是因为它们淹没在了茫茫多的个性动作的信息海里面。
- 一些动作设计的基础技法:
- 三段式改五段式
- 利用动画的连通性设计招式派生
- 多种思路提升动作品质
- 设计僵直机制与玩法
- 利用登场动作叙事、处决动作提升视听感受
- ……
以上,希望本文能对读者有启发,帮助做出好的Boss。

~: 你的看法很重要!
读完这篇文章,你有什么新的想法、疑问,或者不同观点吗?
欢迎在下方评论区分享你的故事、经验或建议。
不管是几句话,还是长篇分析,都能让更多人受益!
😊我会认真阅读每一条留言。